ϵͳ»¯Çå¾²ÖÎÀíÍ·ÄÔ,Ìá·ÀÐÅÏ¢×ʲúË𻵺Íй¶

Ðû²¼Ê±¼ä 2020-06-18

ÐÅÏ¢×÷ΪÆóÒµµÄÖ÷Òª×ʲúÐèÒª»ñµÃÍ×ÉÆ±£»£»£»¤¡£¡£¡£¡£È»¶ø´ó´ó¶¼Æóҵȱ·¦ÏµÍ³»¯µÄÇå¾²ÖÎÀíÍ·ÄÔ£¬£¬£¬¶ÔÐÅÏ¢×ʲúÃæÁÙÍþвµÄÑÏÖØÐÔÊìϤȱ·¦£¬£¬£¬Ê¹µÃÐÅϢй¶µÈÇå¾²ÎÊÌâ²ã³ö²»Ç£¬£¬¸øÆóÒµ¼°¹ú¼ÒÇå¾²´øÀ´ÑÏÖØÓ°Ïì¡£¡£¡£¡£Òò´Ë£¬£¬£¬Ìá·ÀÐÅÏ¢×ʲúµÄË𻵺Íй¶³ÉΪؽÐè½â¾öµÄÎÊÌâ¡£¡£¡£¡£


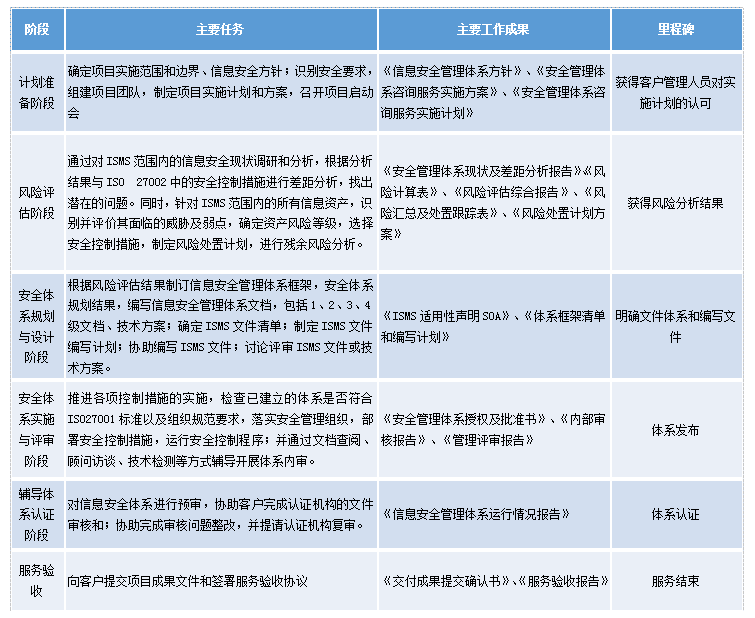
¼øºÚµ£±£ÍøISO 27001ÐÅÏ¢Çå¾²ÖÎÀíÈÏ֤ϵͳ×ÉѯЧÀÍÆ¾Ö¤ISO 27001±ê×¼µÄÒªÇ󣬣¬£¬½ÓÄÉPDCAÀú³ÌÄ£×Ó£¬£¬£¬»ùÓÚ×ʲúµÄΣº¦ÆÀ¹À¡¢Ç徲ϵͳÍýÏëÓëÉè¼Æ¡¢Ç徲ϵͳʵÑéÓëÆÀÉó¡¢Ïòµ¼ÏµÍ³ÈÏÖ¤ËÄ´óÄ£¿£¿£¿é£¬£¬£¬×ÊÖúÆóÒµ½¨ÉèÎļþ»¯µÄÐÅÏ¢Çå¾²ÖÎÀíϵͳ£¬£¬£¬Ïòµ¼ÆóÒµÔÚÆä×éÖ¯¹æÄ£ÄÚʵÑé¡¢ÔËÐС¢ÆÀÉóÐÅÏ¢Çå¾²ÖÎÀíϵͳ¡£¡£¡£¡£


¼øºÚµ£±£Íø(jhdbw)¡¤×î¾ßȨÍþΨһάȨµ£±£Æ½Ì¨


½ÓÄÉPDCAÄ£×Ó


ͨ¹ý»ùÓÚ×ʲúµÄΣº¦ÆÀ¹À£¬£¬£¬×ÊÖúÆóÒµ½¨ÉèÎļþ»¯µÄÐÅÏ¢Çå¾²ÖÎÀíϵͳ£¬£¬£¬Ïòµ¼ÆóÒµÔÚÆä×éÖ¯¹æÄ£ÄÚʵÑé¡¢ÔËÐС¢ÆÀÉóÐÅÏ¢Çå¾²ÖÎÀíϵͳ£¬£¬£¬´Ó¶øÈ·±£ÆóÒµÐÅϢϵͳÕý³£ÔËÐУ¬£¬£¬Ìá¸ßЧÀ;ºÕùÁ¦£¬£¬£¬×îÖÕÔö½øÆóÒµÓªÒµµÄ¿ªÕ¹¡£¡£¡£¡£


¼øºÚµ£±£Íø(jhdbw)¡¤×î¾ßȨÍþΨһάȨµ£±£Æ½Ì¨


»ùÓÚ×îеÄISMS


Ëæ×ÅISO/IEC 27001:2013µÄÍÆ¹ã£¬£¬£¬Ô½À´Ô½¶àµÄÆóÒµÒªÇóƾ֤×îбê×¼ÖÆ¶©Çå¾²ÖÎÀíϵͳ£¬£¬£¬ÒÔÖª×ãÆóÒµºã¾ÃÍýÏ룬£¬£¬¼øºÚµ£±£ÍøÐÅÏ¢Çå¾²ÖÎÀíϵͳ½¨ÉèÊÇÒÀ¾Ý×îÐÂISO/IEC 27001:2013Çå¾²ÖÎÀíϵͳʵÑéÒªÁì¹¹½¨µÄÇå¾²ÖÎÀíϵͳ£¬£¬£¬Ô½·¢ÌùºÏ¿Í»§ÏÖʵÐèÇ󡣡£¡£¡£


»ùÓÚ×î¼Ñʵ¼ùÒªÁìÂÛ


Á¬Ïµ¼øºÚµ£±£Íø¶àÄêÇå¾²ÖÎÀíϵͳISMSʵÑéÂÄÀú£¬£¬£¬ÂÞÖº£ÄÚÍâÏà¹ØÏȽøÍ·ÄÔ¡¢ÀíÄîºÍÒªÁ죬£¬£¬²¢²Î¿¼PDCA¡¢IATF¡¢Garnter×Ô˳ӦÇå¾²¼Ü¹¹¡¢ISO2000¡¢ITIL¡¢COBITµÈ¹ú¼Êº£ÄÚ±ê×¼ºÍ¹æ·¶£¬£¬£¬¹éÄɳöÇкÏÏÖʵµÄÐÅÏ¢Çå¾²ÖÎÀíϵͳҪÁìÂÛ¡£¡£¡£¡£


±ðµÄ£¬£¬£¬¼øºÚµ£±£ÍøISO27001ÐÅÏ¢Çå¾²ÖÎÀíϵͳ×ÉѯЧÀÍ×÷ΪһÌ×ϵͳµÄ¡¢ÕûÌåÍýÏëµÄÐÅÏ¢Çå¾²ÖÎÀíϵͳ£¬£¬£¬´ÓÍýÏë×¼±¸¡¢Î£º¦ÆÀ¹À¡¢ÏµÍ³ÍýÏëÓëÉè¼Æ¡¢Ç徲ϵͳʵÑéÓëÆÀÉó¡¢Ïòµ¼ÏµÍ³ÈÏÖ¤¼°Ð§ÀÍÑéÊÕÁù´ó½×¶Î£¬£¬£¬ÇÐʵ°ü¹Ü×éÖ¯µÄÐÅϢϵͳÓëÓªÒµÖ®Çå¾²ÓëÕý³£ÔËÓª¡£¡£¡£¡£


¼øºÚµ£±£Íø(jhdbw)¡¤×î¾ßȨÍþΨһάȨµ£±£Æ½Ì¨


¿Í»§ÊÕÒæ


?ÄÚ²¿ÊÕÒæ


1¡¢Æ¾Ö¤Î£º¦ÖÎÀíÍ·ÄÔ½¨Éè¿É×ÔÎÒˢкÍÉú³¤£¨PDCA£©µÄISMS¡£¡£¡£¡£

2¡¢¶ÔÒªº¦ÐÅÏ¢×ʲú¾ÙÐÐÖÜȫϵͳµÄ±£»£»£»¤£¬£¬£¬°ü¹Ü×ÔÉí֪ʶ²úȨºÍÊг¡¾ºÕùÁ¦¡£¡£¡£¡£

3¡¢ÔÚÐÅϢϵͳÊܵ½Ëðº¦Ê±£¬£¬£¬È·±£¹«Ë¾ÓªÒµÄܹ»Ò»Á¬¿ªÕ¹²¢½«Ëðʧ½µµÍµ½×îµÍˮƽ¡£¡£¡£¡£

4¡¢½¨ÉèITÉó¼Æ/ÐÅÏ¢Çå¾²Éó¼ÆµÄ¿ò¼Ü£¬£¬£¬ÊµÏÖ¼àÊÓ¼ì²é»úÖÆ¡£¡£¡£¡£

5¡¢½¨ÉèÆðÎļþ»¯µÄÐÅÏ¢Çå¾²ÖÎÀí¹æ·¶£¬£¬£¬ÈÃËùÓÐÖ°Ô±×öÊ¡°Óз¨¿ÉÒÀ¡±¡£¡£¡£¡£

6¡¢Ç¿»¯Ô±¹¤µÄÐÅÏ¢Çå¾²Òâʶ£¬£¬£¬½¨ÉèÇ徲ϰ¹ß£¬£¬£¬ÐγɾßÓÐ×Ô¼ºÌصãµÄÐÅÏ¢Çå¾²ÆóÒµÎÄ»¯¡£¡£¡£¡£


?ÍⲿÊÕÒæ


1¡¢Í¨¹ýISO27001ÈÏÖ¤£¬£¬£¬Åú×¢¹«Ë¾µÄISMSÇкϹú¼Ê±ê×¼£¬£¬£¬Ö¤Êµ¹«Ë¾ÓÐÄÜÁ¦°ü¹ÜÖ÷ÒªÐÅÏ¢£¬£¬£¬Ìá¸ß¹«Ë¾µÄ×ÅÃû¶ÈÓ빫ÐŶÈ¡£¡£¡£¡£

2¡¢Ê¹¿Í»§¡¢ÓªÒµÍ¬°é¡¢Í¶×ÊÈ˶Թ«Ë¾°ü¹ÜÆäӪҵƽ̨ºÍÊý¾ÝÐÅÏ¢µÄÇå¾²³äÂúÐÅÐÄ¡£¡£¡£¡£

3¡¢½ç¶¨Íâ°üË«·½µÄÐÅÏ¢Çå¾²ÔðÈΣ¬£¬£¬ÔÚ×ÔÎÒÔðÈÎʵÏÖ»ù´¡ÉÏÏòί°ü·½Ìá³öºÏÀí½¨Òé¡£¡£¡£¡£

4¡¢¸üºÃµØÖª×ã¿Í»§»òÆäËû×éÖ¯µÄÉó¼ÆÒªÇ󡣡£¡£¡£

5¡¢Í¨¹ýISO27001ÈÏÖ¤£¬£¬£¬¹«Ë¾¿ÉÒÔÃ÷È·ÒªÇóÆäËû¹©Ó¦ÉÌÌá¸ßÏìÓ¦µÄÐÅÏ¢Ç徲ˮƽ£¬£¬£¬°ü¹ÜÊý¾Ý½»Á÷ÖеÄÐÅÏ¢Çå¾²¡£¡£¡£¡£


¼øºÚµ£±£ÍøISO27001ÐÅÏ¢Çå¾²ÖÎÀíϵͳ×ÉѯЧÀÍÒÀ¾ÝISO/IEC 27001:2013±ê×¼£¬£¬£¬Á¬Ïµ¿Í»§ÐÅϢϵͳÏêϸÇéÐΣ¬£¬£¬Îª¿Í»§½¨ÉèÍêÕûµÄÐÅÏ¢Çå¾²ÖÎÀíϵͳ£¬£¬£¬µÖ´ï¶¯Ì¬µÄ¡¢ÏµÍ³µÄ¡¢ÒÔÔ¤·ÀΪÖ÷µÄÐÅÏ¢ÖÎÀí·½·¨¼°½ÓÊܵÄÐÅÏ¢Ç徲ˮƽ£¬£¬£¬´Ó»ù´¡Éϰü¹ÜÓªÒµµÄÒ»Á¬ÐÔ¡£¡£¡£¡£