Êׯª | ÇÐÂö¡°Ò½ÁÆÊý¾ÝÇå¾²¡± ¿ª³ö¡°Ò½ÔºÊý¾ÝÇå¾²¼Ó¹Ì¡±Á¼·½

Ðû²¼Ê±¼ä 2021-03-01

ǰÑÔ£º


×ÔйÚÒßÇ鱬·¢ÒÔÀ´£¬£¬£¬£¬£¬ÎªïÔÌ­Ò½»¼Ë«·½ÔÚÃæÆËÃæÎÊÕïÀú³ÌÖб¬·¢²»ÐëÒªµÄѬȾÒþ»¼£¬£¬£¬£¬£¬ÔºÍ⿵¸´¡¢¼ÒÍ¥²¡´²µÈÏßÉÏÕïÁÆÄ£Ê½×îÏȼÓËÙÉú³¤£¬£¬£¬£¬£¬µ«Éú³¤µÄ±³ºóҲDZÔÚΣº¦£¬£¬£¬£¬£¬Õë¶ÔÒ½ÁÆÐÐÒµµÄÖÖÖÖÍøÂç¹¥»÷ÊÂÎñÓúÑÝÓúÁÒ¡£¡£¡£ ¡£

Ϊ´Ë£¬£¬£¬£¬£¬¼øºÚµ£±£Íø¼¯ÍÅÁ¬Ïµ¶þÊ®ÓàÄêµÄʵսÂÄÀú£¬£¬£¬£¬£¬ÍƳö¡¶Ò½ÁÆÐÐÒµÍøÂçÐÅÏ¢Çå¾²½â¾ö¼Æ»®¼°°¸Àý¼¯¡·£¬£¬£¬£¬£¬º­¸ÇÒ½Ôº¡¢ÇøÓòÒ½ÁÆ¡¢Ò½Áưü¹Ü¡¢Ç徲ЧÀÍ¡¢ÊÂÎñ´¦Öóͷ£¡¢ÐÐÒµ°¸ÀýµÈÁù´óÕ½Ú£¬£¬£¬£¬£¬±¾ÏµÁÐÎÄÕ½«»®·Ö´ÓÖÐժȡ¾­µä°¸ÀýÄÚÈÝ£¬£¬£¬£¬£¬´Ó²î±ðµÄά¶ÈΪÐÐÒµ¿Í»§Ìá¹©ÍøÂçÇå¾²½¨Éè˼Ð÷¡£¡£¡£ ¡£


Ò½ÁÆÊý¾ÝÒòÆäÔ̲صÄÖØ´ó¼ÛÖµºÍ¼¯Öл¯µÄ´æ´¢ÖÎÀí¶ø³ÉΪ¹¥»÷µÄÖØµãÄ¿µÄ£¬£¬£¬£¬£¬×÷ΪҽÁÆÍøÂçÇ徲ϵÁпªÆªÎÄÕ£¬£¬£¬£¬£¬±¾ÆªÎÄÕ¾͵±Ï¡°Ò½ÁÆÊý¾ÝÇå¾²ÈÈÃÅÎÊÌ⡱ÇÐÂöÎÊÕ£¬£¬£¬£¬ÓеķÅʸ¿ª³ö¡°Ò½ÔºÊý¾ÝÇå¾²¼Ó¹Ì¼Æ»®¡±Á¼·½£¬£¬£¬£¬£¬½â¾ö¡°Ò½ÁÆÊý¾Ý¹¥»÷й¶¡±ÒÉÄÑÔÓÖ¢¡£¡£¡£ ¡£



Ò½ÔºÊý¾ÝÖÐÐÄÓÐÄÄЩÇå¾²ÐèÇ󣿣¿£¿


¡°ÖÇ»ÛÒ½Ôº¡±½¹µãÃüÂöÔÚÓÚ¡°Ò½ÔºÊý¾ÝÖÐÐÄ¡±£¬£¬£¬£¬£¬ÆäÖмͼ´ó×ÚסÃñСÎÒ˽¼Ò¼°ÕïÁÆÐÅÏ¢¡¢Ò½Ôº¿ÆÑм°ÔËÓªÖÎÀíÊý¾Ý¡£¡£¡£ ¡£Ëæ×Å´óÊý¾ÝÊÖÒÕÔÚÒ½ÁÆÐÐÒµµÄÓ¦Ó㬣¬£¬£¬£¬´óÊý¾ÝÆÊÎöЧ¹ûÍùÍùÓÃÓÚÁÙ´²Õï¶ÏÒÔ¼°¹«¹²ÎÀÉú¾öÒ飬£¬£¬£¬£¬Óë´ËͬʱҲ´øÀ´ÁËÐí´ó¶¼¾Ýй¶µÄÇå¾²Òþ»¼¡£¡£¡£ ¡£


Ò½ÔºÊý¾ÝÖÐÐÄÊ×ÏÈÐèÒªÖª×ãºÏ¹æÒªÇ󣬣¬£¬£¬£¬¶ÔСÎÒ˽¼ÒÐÅÏ¢¡¢ÓªÒµÊý¾Ý×öµ½Õë¶ÔÐÔµÄ¼à¿ØÓë±£»£»£»¤£¬£¬£¬£¬£¬½µµÍÊý¾Ýй¶Σº¦£¬£¬£¬£¬£¬¶ÔÊý¾ÝµÄ»á¼û¡¢Ê¹ÓþÙÐÐÇåÎúµÄȨÏ޹ܿØ£¬£¬£¬£¬£¬ÊµÏÖʺóËÝÔ´¼°¶¨Ô𡣡£¡£ ¡£


£¨1£©ÁÙ´²ÕïÁƲ¿·ÖÊý¾ÝµÄÇå¾²±£»£»£»¤£¬£¬£¬£¬£¬Ê¹ÓÃÁÙ´²ÕïÁÆÊý¾Ý¿ªÕ¹¿ÆÑлʱ¶ÔÊý¾Ý¾ÙÐÐÍÑÃô´¦Öóͷ££¬£¬£¬£¬£¬°ü¹ÜÍøÂçµÄÐÅÏ¢Êý¾Ý²»°üÀ¨Ð¡ÎÒ˽¼ÒÃô¸ÐÐÅÏ¢¡£¡£¡£ ¡£

£¨2£©ÓöÈÖÎÀí²¿·ÖÊý¾Ý±ÜÃâ²»·¨¸Ä¶¯£¬£¬£¬£¬£¬Êºó¿ÉËÝÔ´¶¨Ô𡣡£¡£ ¡£

£¨3£©ÓëµÚÈý·½½Ó¿ÚÓÐÍêÉÆµÄÊÂÎñ¿ØÖƼ°ÈÏÖ¤»úÖÆ£¬£¬£¬£¬£¬Óмì²â¿ØÖƲ½·¥£¬£¬£¬£¬£¬±ÜÃâÊý¾ÝÍêÕûÐÔÔâµ½ÆÆË𣬣¬£¬£¬£¬¶ÔÀ´×ÔÍⲿµÄ½Ó¿ÚŲÓþÙÐÐÉ󼯣¬£¬£¬£¬£¬±ÜÃâ½Ó¿Ú±»ÀÄÓᣡ£¡£ ¡£

£¨4£©Ìá·ÀӪҵϵͳÊý¾Ý¿âÈõ¿ÚÁ£¬£¬£¬£¬Êý¾Ý¿âÎó²î£¬£¬£¬£¬£¬È¨ÏÞÖ°Ôð¹ý´óµÈÉèÖÃΣº¦¡£¡£¡£ ¡£


¹Ü¿ØµÚÈý·½Íâ°ü»ú¹¹¡¢ÊÂÇéÖ°Ô±²»·¨»ñÈ¡¡¢½Ó´¥¡¢´¦Öóͷ£Ãô¸ÐÊý¾Ý¡£¡£¡£ ¡£



ÓеķÅʸ  ¿ª³ö¡°Ò½ÔºÊý¾ÝÇå¾²¼Ó¹Ì¼Æ»®¡±Á¼·½


ƾ֤Êý¾ÝÇå¾²½¨ÉèÒªÇ󣬣¬£¬£¬£¬Á¬ÏµÊý¾ÝÉúÃüÖÜÆÚ£¬£¬£¬£¬£¬Ö÷Òª½¨ÉèÄ¿µÄ°üÀ¨Ãô¸ÐÊý¾ÝÊáÀí¼°ÖÎÀíϵͳ½¨Éè¡¢´«Êä¼ÓÃÜÓëÃÜÂëÇå¾²¡¢Ãô¸ÐÊý¾ÝȨÏÞ¿ØÖÆ¡¢Ö°Ô±»á¼û¿ØÖÆ¡¢Óʼþй¶·À»¤ÏµÍ³ºÍ»¥ÁªÍøÃô¸ÐÐÅϢʶ±ðÓë¸æ¾¯ÏµÍ³½¨Éè¡¢Êý¾Ý¿â¼à¿ØÓëÉó¼ÆÏµÍ³£¨°üÀ¨Êý¾ÝÍÑÃô£©¡¢ÖÕ¶Ë·ÀйÃÜÖÎÀíµÈ¡£¡£¡£ ¡£»£»£»¹Ó¦µ±×ÅÖØÓÚÓÚÊý¾ÝÇå¾²ÓëÇå¾²î¿Ïµ¡£¡£¡£ ¡£Êý¾ÝÇå¾²·À»¤ÕûÌåÉè¼Æ¿ò¼ÜÈçÏÂͼËùʾ£º


1.jpg


¡ô Êý¾Ý·ÖÀà·Ö¼¶


ÔÚ´óÊý¾ÝÓ¦ÓÃÈÕÒæÆÕ±éµÄ½ñÌ죬£¬£¬£¬£¬Ò½ÁÆÊý¾Ý×ÊÔ´¹²ÏíºÍ¿ª·ÅÒѾ­³ÉΪÔö½øÒ½ÁÆÐÐÒµÉú³¤µÄÒªº¦£¬£¬£¬£¬£¬µ«ÓÉÓÚÒ½ÁÆÐÐÒµÊý¾ÝµÄÃô¸ÐÐÔ£¬£¬£¬£¬£¬¼ÓÖ®Êý¾Ý·ÖÀà·Ö¼¶±ê×¼µÄÖͺóºÍȱʧ£¬£¬£¬£¬£¬Ê¹Êý¾Ý¿ª·ÅºÍ¹²Ïí¡¢Êý¾ÝÇå¾²Ìá·ÀйÃÜ¡¢Êý¾ÝÖÎÀíµÈ·½ÃæÁÙÖî¶àÄÑÌâ¡£¡£¡£ ¡£


Ò»Ñùƽ³£À´Ëµ£¬£¬£¬£¬£¬¶ÔÊý¾ÝµÄÃô¸Ð¼¶±ð¾ÙÐзÖÀàºó·À»¤£¬£¬£¬£¬£¬ÊÇÐÔ¼Û½ÏÁ¿ºÃµÄÒ»ÖÖ·À»¤·½·¨£¬£¬£¬£¬£¬Òò´Ë£¬£¬£¬£¬£¬ÔÚÊý¾ÝÇå¾²ÏîĿ֮³õ£¬£¬£¬£¬£¬¼øºÚµ£±£ÍøÌṩ¶ÔÊý¾Ý·ÖÀà·Ö¼¶µÄ×ÉѯЧÀÍ£¬£¬£¬£¬£¬×ÊÖú¿Í»§¶Ô×ÔÉíÓªÒµÊý¾Ý¾ÙÐÐÊáÀí¡¢·ÖÀà¡¢¶¨¼¶£¬£¬£¬£¬£¬¶ÔÊý¾ÝʵÑéÓÐÓÃÖÎÀí£¬£¬£¬£¬£¬ÓÐÀûÓÚʵÏÖÊý¾Ý¼ÛÖµµÄͬʱΪÊý¾Ý·À»¤´òϼáʵ»ù´¡¡£¡£¡£ ¡£


Êý¾ÝµÄ·ÖÀàÓë·Ö¼¶£¬£¬£¬£¬£¬¶ÔÓ¦Êý¾ÝÉúÃüÖÜÆÚµÄÊý¾Ý½¨ÉèÆÚ¡£¡£¡£ ¡£


¡ô Êý¾Ý¿ÉÓÃÐÔ°ü¹Ü


ÔÚ»¥ÁªÍø½çÏßÈë¿Ú´¦£¬£¬£¬£¬£¬½¨ÒéʹÓöàÔËÓªÉÌÏß·½ÓÈ룬£¬£¬£¬£¬×èÖ¹Òòµ¥¸ùÏß·¹ÊÕϵ¼ÖÂÓªÒµÕûÌåÎÞ·¨Õý³£Ê¹Óᣡ£¡£ ¡£±ðµÄ»¹Ó¦µ±½«Ó¦ÓÃЧÀÍÆ÷£¨Web¡¢ÖÐÐļþ¡¢Êý¾Ý¿âµÈ£©¾ÙÐм¯ÈºÉè¼Æ¡£¡£¡£ ¡£Æ¾Ö¤Ììϸ÷¸ö×ÅÃûÇå¾²³§ÉÌ¡¢Çå¾²×Éѯ»ú¹¹µÄͳ¼Æ¡¢È«ÇòÍøÂç¹¥»÷µÄÖ÷ÒªÊֶΣ¬£¬£¬£¬£¬DDoS¹¥»÷ÒѾ­³ÉΪÖ÷Á÷£¬£¬£¬£¬£¬DDoS¹¥»÷ÊÂÎñÕ¼±È60%ÒÔÉÏ£»£»£»ÐèÒªÔÚ»¥ÁªÍøÈë¿Ú´¦°²ÅÅרҵµÄ¿¹DDoS×°±¸£¬£¬£¬£¬£¬µÖÓùDDoSÁ÷Á¿¹¥»÷£¬£¬£¬£¬£¬¿¹DDoS×°±¸Ó¦µ±ÔÚ»¥ÁªÍø³ö¿Ú´¦Ë«»ú°²ÅÅ¡£¡£¡£ ¡£¿£¿£¿ÉÒÔÊÇ´®½ÓÐÎʽ£¬£¬£¬£¬£¬Ò²¿ÉÒÔÊÇÅÔ··ÓÉÇ£Òý£¬£¬£¬£¬£¬Èý½Ç»Ø×¢·½·¨¾ÙÐа²ÅÅ¡£¡£¡£ ¡£ÔÚ³¬´óÁ÷Á¿³¡¾°Ï»¹¿ÉÒÔ˼Á¿Ôƶ˿¹D°²ÅÅ·½·¨¡£¡£¡£ ¡£


¿¹DDosÉè¼Æ¶ÔÓ¦Êý¾ÝÉúÃüÖÜÆÚµÄ´«Êä/ʹÓÃÖÜÆÚ¡£¡£¡£ ¡£


¡ô Êý¾Ý´«Êä±£»£»£»¤


ͨ¹ý°²ÅÅVPNרÓüÓÃÜ×°±¸£¬£¬£¬£¬£¬¶ÔÊý¾ÝµÄ´«ÊäʵÏÖͨѶ¼ÓÃÜ¡£¡£¡£ ¡£Êý¾Ýй¶·À»¤£¨Data leakage prevention£©ÊÇÕë¶ÔÃûÌû¯Êý¾ÝºÍ·ÇÃûÌû¯ÎļþµÄÍâ·¢·À×ß©ÊֶΡ£¡£¡£ ¡£Íâ·¢DLP·ÀйÃܵĵĽ¹µãÊÖÒÕÖ÷ÒªÊÇÃô¸ÐÊý¾Ý½ç˵ºÍʶ±ð£¬£¬£¬£¬£¬ÔÚÊý¾Ýͨ¹ýÍøÂç/ÓʼþÍâ·¢´«Êäʱ£¬£¬£¬£¬£¬Äܹ»¼ì²âµ½Ãô¸ÐÒªº¦´Ê/Ãô¸ÐÎļþÃûÌ㬣¬£¬£¬£¬´Ó¶ø´¥·¢¸æ¾¯-ÉóÅú»òÖ±½Ó×è¶Ï¡£¡£¡£ ¡£


VPN´«Êä¼ÓÃÜ£¬£¬£¬£¬£¬ÒÔ¼°ÍøÂç/ÓʼþÍâ·¢·ÀйÃܲ½·¥£¬£¬£¬£¬£¬¶¼ÊǶÔÓ¦Êý¾ÝÉúÃüÖÜÆÚµÄ´«ÊäÖÜÆÚ¡£¡£¡£ ¡£


¡ô Êý¾Ý»á¼û¿ØÖÆ


»á¼û¿ØÖÆÊÇÍøÂçÇå¾²Ìá·ÀºÍ±£»£»£»¤µÄÖ÷ÒªÕ½ÂÔ£¬£¬£¬£¬£¬ËüµÄÖ÷ҪʹÃüÊǰü¹ÜÍøÂç×ÊÔ´²»±»²»·¨Ê¹ÓúͷÇÕý³£»á¼û£¬£¬£¬£¬£¬Ò²ÊÇά»¤Êý¾Ý×ÊÔ´Çå¾²µÄÖ÷ÒªÒÔ¼°×î»ù´¡ÊֶΡ£¡£¡£ ¡£½çÏß»á¼û¿ØÖƶÔÓ¦Êý¾ÝÉúÃüÖÜÆÚÖеĴ«Êä/ʹÓÃ/´æ´¢ÖÜÆÚ¡£¡£¡£ ¡£


Êý¾Ý¸ôÀë½»Á÷£¬£¬£¬£¬£¬ÔÚ²î±ð²¿·Ö¡¢²î±ðÓªÒµ½çÏß¡¢²î±ðÊý¾ÝËùÓÐÕßÖ®¼äµÄ»á¼û¿ØÖÆ£¬£¬£¬£¬£¬»¹ÐèÒª¶ÔÊý¾Ý¾ÙÐиôÀë½»Á÷¡£¡£¡£ ¡£Ò»Ñùƽ³£ÊÇͨ¹ý°²ÅÅÍøÕ¢×°±¸À´ÊµÏÖ¡£¡£¡£ ¡£Êý¾Ý¸ôÀë½»Á÷¶ÔÓ¦Êý¾ÝÉúÃüÖÜÆÚÖеĴ«Êä/ʹÓÃÖÜÆÚ¡£¡£¡£ ¡£


ÎĵµÈ¨ÏÞ±£»£»£»¤£¬£¬£¬£¬£¬Ö÷ÒªÕë¶ÔPDF¡¢word¡¢±í¸ñµÈ¾ÙÐÐȨÏÞ±£»£»£»¤¡£¡£¡£ ¡£ÎĵµÈ¨ÏÞ±£»£»£»¤¶ÔÓ¦Êý¾ÝÉúÃüÖÜÆÚÖеÄʹÓÃ/´æ´¢ÖÜÆÚ¡£¡£¡£ ¡£


Êý¾Ý¿â»á¼û¿ØÖÆ£¬£¬£¬£¬£¬Ó¦µ±¶ÔÊý¾Ý¿â»á¼ûȨÏÞ¿ØÖƵ½±í¼¶±ð¡£¡£¡£ ¡£Êý¾Ý¿â»á¼û¿ØÖƶÔÓ¦Êý¾ÝÉúÃüÖÜÆÚÖеĴ«Êä/ʹÓÃ/´æ´¢ÖÜÆÚ¡£¡£¡£ ¡£


Ö°Ô±»á¼ûȨÏÞ¿ØÖÆ£¬£¬£¬£¬£¬½ÓÄÉרҵÇå¾²ÊֶΣ¬£¬£¬£¬£¬ÊµÏÖͳһµÄÓû§Éí·ÝÅб𡢵ǼÈÏÖ¤¡¢»á¼û¿ØÖƵȹ¦Ð§£¬£¬£¬£¬£¬ÔÚ¼ò»¯°²ÅÅʵÑéµÄ»ù´¡ÉÏ£¬£¬£¬£¬£¬Ìá¸ß¼¯Ô¼»¯ÖÎÀíЧÂʺÍÇå¾²·À»¤ÄÜÁ¦£¬£¬£¬£¬£¬Í¨³£ÊÇͨ¹ý°²ÅÅ4AϵͳʵÏÖ¡£¡£¡£ ¡£Ö°Ô±»á¼ûȨÏÞ¿ØÖƶÔÓ¦Êý¾ÝÉúÃüÖÜÆÚµÄʹÓÃÖÜÆÚ¡£¡£¡£ ¡£


¡ô ÈëÇÖ¼ì²â·À»¤


ÓÉÓÚÖ÷»ú¡¢×é¼þ¡¢Èí¼þÎó²îµÈȱÏÝÒ²ÊǺڿ͹¥»÷ÌáȨ¡¢»ñÈ¡Êý¾ÝµÄÖ÷Ҫ;¾¶Ö®Ò»£¬£¬£¬£¬£¬Òò´ËÔÚ»¥ÁªÍø½çÏßÓëÃô¸ÐÐÅÏ¢½ÓÈëÇøÓò£¬£¬£¬£¬£¬»¹ÐèÒª°²ÅÅIPS×°±¸£¬£¬£¬£¬£¬ÓÃÓÚÈëÇÖ¼ì²âÓë·ÀÓù£¬£¬£¬£¬£¬±ÜÃâʹÓÃÎó²î£¨StrutsÎó²îµÈ£©¡¢ÀÕË÷²¡¶¾£¨ÈçWannaCry£©¡¢¶ñÒâ¶Ë¿ÚɨÃè¡¢²»·¨ÅþÁ¬µÈ¡£¡£¡£ ¡£


ͬʱ£¬£¬£¬£¬£¬»¹Ó¦ÔÚ½¹µã½»Á÷Çø°²ÅÅÈëÇÖ¼ì²â×°±¸£¬£¬£¬£¬£¬¶Ô½øÈëÄÚÍøµÄÁ÷Á¿¾ÙÐÐÈ«Á÷Á¿µÄ¼ì²â£¬£¬£¬£¬£¬¼ì²âÁ÷Á¿ÖаüÀ¨µÄÎó²îʹÓ㬣¬£¬£¬£¬¶ñÒâ´úÂëµÈ£¬£¬£¬£¬£¬²¢ÇÒÌìÉú¸æ¾¯£¬£¬£¬£¬£¬Í¨¹ý±È¶Ô¸æ¾¯£¬£¬£¬£¬£¬¿ÉÖªÊÇ·ñÓй¥»÷Á÷Á¿Èƹýδ×èµ²£¬£¬£¬£¬£¬»òÊÇ·¢Ã÷ÄÚ²¿ÊÇ·ñ±£´æÎó²îʹÓõÈÐÐΪ¡£¡£¡£ ¡£Ðí´ó¶¼¾ÝÇå¾²ÊÂÎñÍùÍùÊDz¡¶¾Ä¾Âíͨ¹ý¿ªÆôºóÃÅ·½·¨£¬£¬£¬£¬£¬¾ÙÐÐÒ»Á¬ÇÔÃÜ»òÆÆËðÊý¾Ý¡£¡£¡£ ¡£Òò´Ë¿ÉÒÔÔÚ»¥ÁªÍøÈë¿Ú´¦°²ÅÅ·À²¡¶¾Íø¹Ø£¬£¬£¬£¬£¬À´ÊµÏÖÍⲿ²¡¶¾¡¢Ä¾Âí¡¢È䳿µÄÈëÇÖ¼°ÇÔÃÜÌá·À¡£¡£¡£ ¡£·À²¡¶¾Íø¹Ø¿ÉÒÔÊÇרÓÃ×°±¸£¬£¬£¬£¬£¬Ò²¿ÉÒÔÓÉÏÂÒ»´ú·À»ðǽ»òIPS¿ªÆô·À²¡¶¾Ä£¿£¿£¿éÀ´ÊµÏÖ¡£¡£¡£ ¡£


ÈëÇÖ·ÀÓù¼ì²â¶ÔÓ¦Êý¾ÝÉúÃüÖÜÆÚµÄ´«Êä/ʹÓÃ/´æ´¢ÖÜÆÚ¡£¡£¡£ ¡£


¡ô Êý¾ÝÓ¦ÓÃÇå¾²


Ê×ÏÈÓ¦µ±ÔÚÐÅÏ¢ÏµÍ³ÍøÂçÄڵĶÔÍâЧÀÍÇøÓò°²ÅÅWAFϵͳ£¬£¬£¬£¬£¬¶ÔWebÎļþÄÚÈÝʵʱ¼à¿Ø£¬£¬£¬£¬£¬ÊµÊ±×è¶ÏÀýÈçSQL×¢Èë¡¢XSS¹¥»÷¡¢CC¹¥»÷¡¢¶ñÒâɨÃè¡¢¶ñÒâÅÀ³æµÈ£¬£¬£¬£¬£¬ÍøÒ³¹ÒÂíµÈ£¬£¬£¬£¬£¬·¢Ã÷ÎÊÌâʱÄÜʵʱ×è¶Ï¹¥»÷»á»°£¬£¬£¬£¬£¬ÓÐÓõذü¹ÜÁËWebÎļþµÄÇå¾²ÐÔºÍÕæÊµÐÔ£¬£¬£¬£¬£¬ÎªÍøÕ¾Ìṩʵʱ×Ô¶¯µÄÇå¾²·À»¤¡£¡£¡£ ¡£


ͨ¹ýÍøÒ³¹ÒÂíµÈÐÎʽ£¬£¬£¬£¬£¬¿ØÖƽ©Ê¬ÍøÂç¾ÙÐÐDDoS¹¥»÷£¬£¬£¬£¬£¬»òʹÓÃÖ²ÈëľÂí¾ÙÐÐÌáȨÓëÊý¾ÝÇÔÃÜ£¬£¬£¬£¬£¬Ò²ÊÇÊý¾ÝÇå¾²ÃæÁÙµÄÍþв¡£¡£¡£ ¡£Í¨¹ý×°ÖÃÍøÒ³·À¸Ä¶¯ÏµÍ³£¬£¬£¬£¬£¬¶ÔÍøÕ¾¾ÙÐÐʵʱ¼à¿Ø¡¢ÊµÊ±±¨¾¯ºÍ×Ô¶¯»Ö¸´µÈ¹¦Ð§¡£¡£¡£ ¡£


ͨ¹ý°²ÅÅÍøÕ¾Çå¾²¼à¿Ø£¬£¬£¬£¬£¬¿ÉÒÔ×öµ½24Сʱʵʱ¼à¿ØÍøÕ¾µÄÇéÐΣ¬£¬£¬£¬£¬¿ÉÒÔʵÏÖÍøÕ¾Îó²îɨÃè¡¢ÍøÒ³¹ÒÂí¼ì²â¡¢ÍøÒ³¸Ä¶¯¼ì²â¡¢ÍøÒ³Ãô¸ÐÄÚÈÝʵʱ¼ì²â¡¢ÍøÕ¾¿ÉÓÃÐÔ¼ì²â¡¢ÍøÕ¾ÓòÃûÆÊÎö¼ì²âµÈ¡£¡£¡£ ¡£Í¨¹ýÓʼþ·½·¨Ñ¬È¾Öն˲¡¶¾»òʹÓÃURL´¹ÂÚÇÔÃÜ£¬£¬£¬£¬£¬Ò²ÊÇÊý¾ÝÇå¾²ÃæÁÙµÄÍþв֮һ¡£¡£¡£ ¡£ÓʼþÓ¦Ó÷À»¤¿ÉÒÔ·¢Ã÷ÓʼþÖмдøµÄÃô¸ÐÐÅÏ¢ÄÚÈÝ£¬£¬£¬£¬£¬×è¶Ï´øÓÐÃô¸ÐÐÅÏ¢ÄÚÈݵÄÓʼþ£¬£¬£¬£¬£¬×è¶ÏÌØÃüÃûÌõÄÎļþ£¨ÀýÈçRAR¡¢EXE£©£¬£¬£¬£¬£¬×è¶Ï´¹ÂÚÓʼþ£¬£¬£¬£¬£¬±ÜÃâÀ¦°ó¶ñÒâÈí¼þºÍ¶ñÒâURL´¹ÂÚ¡£¡£¡£ ¡£


Êý¾ÝÍÑÃôͨ¹ýÖÎÀíºÍÊÖÒÕ²½·¥£¬£¬£¬£¬£¬È·±£ÍÑÀëÓÐ×ÅÑÏÃܱ£»£»£»¤ÏµÍ³µÄÉú²úÇéÐκ󣬣¬£¬£¬£¬ÍÑÃôÊý¾ÝÈÔÈ»²»»áй¶¡£¡£¡£ ¡£Êý¾ÝÍÑÃô³¡¾°ÊÊÓÃÓÚ¿ª·¢ÇéÐÎ/²âÊÔÇéÐÎÖÐ×èÖ¹¿ª·¢Óë²âÊÔÖ°Ô±½Ó´¥ÕæÊµÊý¾Ý£»£»£»Ð¡ÎÒ˽¼ÒÒþ˽ÐÅÏ¢±£»£»£»¤£¨ÈçµçÉÌ¡¢Ò½ÁÆ¡¢½ðÈÚ¡¢Õþ¸®´ó¹æÄ£Çå¾²¼à¿Ø£©µÈ³¡¾°¡£¡£¡£ ¡£


¡ô ÖÕ¶ËÊý¾ÝÇå¾²


Ðí¶àÒªº¦Êý¾ÝÊÇ´æ´¢ÓÚÖÕ¶ËPC£¬£¬£¬£¬£¬»òÕß¾­ÓÉÖÕ¶ËPCÁ÷ת£¬£¬£¬£¬£¬Òò´Ë£¬£¬£¬£¬£¬¶ÔÖն˾ÙÐÐÇå¾²·À»¤ÓëÉ󼯣¬£¬£¬£¬£¬ÊÇ¿ÉÒÔ´ó·ù½µµÍÊý¾ÝÁ÷תÀú³ÌÖеÄÎÞÒâ»ò¶ñÒâµÄйÃÜ¡£¡£¡£ ¡£¿£¿£¿ÉÒÔͨ¹ý°²ÅÅÄÚÍøÇå¾²É󼯲úÆ·£¬£¬£¬£¬£¬±£»£»£»¤Öն˶ÔÊý¾ÝµÄʹÓᢴ洢¡¢´«Êä¡£¡£¡£ ¡£


ͨ¹ýÇå¾²Õ½ÂÔ¶ÔÎļþ´æ´¢Ð§ÀÍÆ÷¾ÙÐÐɨÃ裬£¬£¬£¬£¬×¼È·ÕÒµ½ÄÄЩÊÇÃô¸ÐÎļþ£¬£¬£¬£¬£¬È·ÈÏÃô¸ÐÎļþµÄ´æ´¢Î»Ö㬣¬£¬£¬£¬Ïàʶ×éÖ¯ÄÚ²¿µÄÖ÷ÒªÎļþÂþÑÜÇéÐΣ¬£¬£¬£¬£¬±ãÓÚ¶ÔÇå¾²Õ½ÂԵĸüϸÁ£¶È¹Ü¿Ø£¬£¬£¬£¬£¬¼ì²âÇå¾²Òþ»¼µÄͬʱҲ¿Éʶ±ð¡°¸ßÃܵʹ«¡±Õ÷Ï󡣡£¡£ ¡£


¶ÔÎļþ´æ´¢Ð§À;ÙÐÐÎÞÊðÀíÐÎʽɨÃ裬£¬£¬£¬£¬½ÓÄÉSSHÅþÁ¬·½·¨¶ÔWindows¼°Linux¡¢Unix¡¢NovellµÈ³£¼ûÖ÷Á÷ЧÀÍÆ÷ϵͳ´æ´¢Îļþ¾ÙÐÐɨÃ裬£¬£¬£¬£¬È·¶¨Ãô¸ÐÎļþλÖò¢½«Ãô¸ÐÐÅÏ¢Éϱ¨¸øÐ§ÀÍÆ÷Àû±ã¾ÙÐÐʵʱ´¦Öóͷ£¡£¡£¡£ ¡£


¡ô Êý¾Ý²Ù×÷Éó¼Æ


×ۺϽÓÄÉÊÖÒÕÊֶν¨ÉèÁýÕÖÖ°Ô±¡¢Êý¾Ý¡¢Ó¦Óᢿª·¢ºÍÍøÂçµÄÈ«ÒªËØ¼à¿ØÉó¼ÆÏµÍ³¡£¡£¡£ ¡£


ʹÓÃÉó¼ÆÊÖÒÕ¿ÉÒÔÈ«³Ì¸ú×ÙÊý¾Ý²Ù×÷µÄËùÓÐÐÅÏ¢£¬£¬£¬£¬£¬×·ËÝÊÂÎñÔµ¹ÊÔ­ÓÉ£¬£¬£¬£¬£¬ÊÖÒÕ½ÏΪ¼òÆÓ£¬£¬£¬£¬£¬Ò×ÓÚ°²ÅÅ¡£¡£¡£ ¡£Êý¾ÝÉó¼ÆÊÖÒÕÖ÷񻃾¼°ÍøÂçÉ󼯡¢Ó¦ÓÃÉ󼯡¢ÔËάÉ󼯡¢Êý¾Ý¿âÉó¼ÆºÍÈÕÖ¾É󼯵È¡£¡£¡£ ¡£


¡ô Îó²î¼ì²â¼Ó¹Ì


ͨ¹ý¶ÔÐÅϢϵͳ¾ÙÐÐÎó²îɨÃèÓëÉøÍ¸²âÊÔ£¬£¬£¬£¬£¬²¢¶Ô·¢Ã÷µÄÎó²î¾ÙÐмӹÌ£¬£¬£¬£¬£¬Ò²ÊÇïÔÌ­Êý¾ÝÆÆËðÓëй¶µÄÊÖ¶ÎÖ®Ò»¡£¡£¡£ ¡£Îó²î·ÖΪNdayÎó²îÓë0dayÎó²î¡£¡£¡£ ¡£


ͨ³£×ö·¨ÊÇÍøÂçÖа²ÅÅÎó²îɨÃèϵͳ£¬£¬£¬£¬£¬Ö»Ðè°´ÆÚ¶ÔÄ¿½ñÍø¶ÎÉϵÄÖØµãЧÀÍÆ÷¡¢Ö÷»úÒÔ¼°WebÓ¦ÓþÙÐÐɨÃ裬£¬£¬£¬£¬¼´¿É»ñÊÊÄ¿½ñϵͳÖб£´æµÄÖÖÖÖÇå¾²Îó²î£¬£¬£¬£¬£¬Õë¶ÔNdayÎó²îÓÐÏêϸµÄ¶ÔÓ¦µÄ²¹¶¡»òÐÞ¸´¼Æ»®¡£¡£¡£ ¡£°´ÆÚ¶Ôϵͳ¾ÙÐÐÉøÍ¸²âÊÔ£¬£¬£¬£¬£¬ÕÒ³öÎó²îɨÃè×°±¸ÎÞ·¨·¢Ã÷µÄÒþ²ØÎó²î¡£¡£¡£ ¡£´Ë¼´Îª0dayÎó²îµÄʶ±ð£¬£¬£¬£¬£¬´ËʱӦµ±³ö¾ßÉøÍ¸²âÊÔ±¨¸æ£¬£¬£¬£¬£¬²¢ÇÒÏìÓ¦¸ø³ö¼Ó¹Ì»òÐÞ¸´½¨Òé¡£¡£¡£ ¡£


¡ô Êý¾Ý±¸·Ý²½·¥


ͨ¹ý½¨ÉèÍêÉÆµÄÊý¾Ý±¸·Ýϵͳ£¬£¬£¬£¬£¬ÒÔ¼°ÅäºÏÊý¾Ý»Ö¸´ÑÝÁ·Óë²âÊÔ£¬£¬£¬£¬£¬¶ÔÃô¸ÐÊý¾Ý¾ÙÐа´ÆÚ±¸·Ý¡£¡£¡£ ¡£±¸·Ý·½·¨¿ÉÒÔÊÇÔöÁ¿±¸·Ý¡¢²î±ð»¯±¸·ÝÓëÈ«Á¿±¸·ÝµÄÁ¬Ïµ¡£¡£¡£ ¡£Êý¾Ý±¸·Ý¼ÈÊDZÜÃâÓªÒµÖÐÖ¹µÄ¸¨ÖúÊֶΣ¬£¬£¬£¬£¬Ò²¿ÉÔÚÖÐÀÕË÷Èí¼þµÄ¼«¶ËÇéÐÎϾÙÐÐÊý¾ÝµÄ»Ö¸´¡£¡£¡£ ¡£


2.png

Êý¾ÝÇå¾²ÕûÌå·À»¤ÍØÆËͼ


3.png

4.png

5.png

6.png

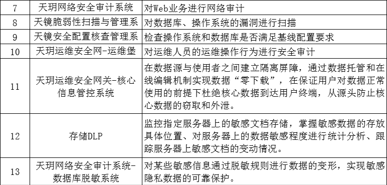
Êý¾ÝÇå¾²Ïà¹Ø²úÆ·±¸Ñ¡Çåµ¥


¼Æ»®ÓÅÊÆ


? Öª×ãºÏ¹æÒªÇ󣬣¬£¬£¬£¬¶ÔСÎÒ˽¼ÒÐÅÏ¢¡¢ÓªÒµÊý¾Ý×öµ½Õë¶ÔÐÔµÄ¼à¿ØÓë±£»£»£»¤£¬£¬£¬£¬£¬Öª×ãÏà¹ØÖ´ÂÉÀýÔòÒªÇ󡣡£¡£ ¡£


? ÊµÏÖÒ½ÁÆÊý¾ÝÈ«ÉúÃüÖÜÆÚÕÆ¿Ø£¬£¬£¬£¬£¬ÊµÏÖÁ˶ÔÒ½ÁÆÊý¾ÝÁ÷ͨ¸÷¸ö»·½ÚµÄ¼à¿Ø£¬£¬£¬£¬£¬ÕÆÎÕÒ½ÁÆÊý¾ÝµÄ¶¯Ì¬¼°Á÷Ïò£¬£¬£¬£¬£¬Ìáǰ¶Ô¿ÉÄܱ¬·¢µÄÊý¾Ýй¶Σº¦¾ÙÐÐÔ¤¾¯£¬£¬£¬£¬£¬°ü¹ÜÁËÊý¾ÝÔÚÇå¾²¿É¿ØµÄ¹æÄ£ÄÚʹÓ㬣¬£¬£¬£¬Èö²¥¼°´æ´¢¡£¡£¡£ ¡£


? ½µµÍÊý¾Ýй¶Σº¦£¬£¬£¬£¬£¬¶ÔÊý¾ÝµÄ»á¼û¡¢Ê¹ÓþÙÐÐÇåÎúµÄȨÏ޹ܿØ£¬£¬£¬£¬£¬ÊµÏÖʺóËÝÔ´¼°¶¨Ô𡣡£¡£ ¡£